ledtech

Core Value

With professionalism, quality and innovation at its core, Ledtech Electronics continues to promote the development of electronic technology and work with partners to create a better future.

  • Quality Process
  • QC Process
  • Labratory Environmen and Equipmens
  • Environment Policy
  • Conflict Minerals Policy
  • Certifications
  • GREEN LEDTECH
  • MIT Made in Taiwan
  • Quality Process
    1977

    Ledtech Electronics Industrial Co., Ltd. was established, and immediately set up a quality control department, established a quality control system, and managed quality control affairs.

    1980

    Won the "Quality Control Grade B Factory Certificate" issued by the Commodity Inspection Bureau of the Ministry of Economic Affairs

    1982

    Won the "Quality Control Grade A Factory Certificate" issued by the Commodity Inspection Bureau of the Ministry of Economic Affairs.

    1995

    Won the "ISO 9002 certificate".

    1998

    Won the "QS 9000 Certificate".

    2001

    Passed ISO 9001:2000 quality certification.

    2003

    Passed ISO 14001 environmental certification.

    2006

    Passed ISO/TS 16949 quality certification.

    2009

    Completed ISO 14001 environmental certification renewal.

    2010

    Passed ISO 9001:2008 quality certification.

    2012

    Completed ISO 14001 environmental certification renewal.

    Completed ISO 9001:2008 quality certification renewal.

    Completed ISO/TS 16949:2009 quality certification renewal.

    2018

    Passed ISO 9001:2015 quality certification.

    Passed ISO 14001:2015 environmental certification.

    2019

    Completed ISO 9001:2015 quality certification renewal.

    2022

    Completed ISO 9001:2015 quality certification renewal.

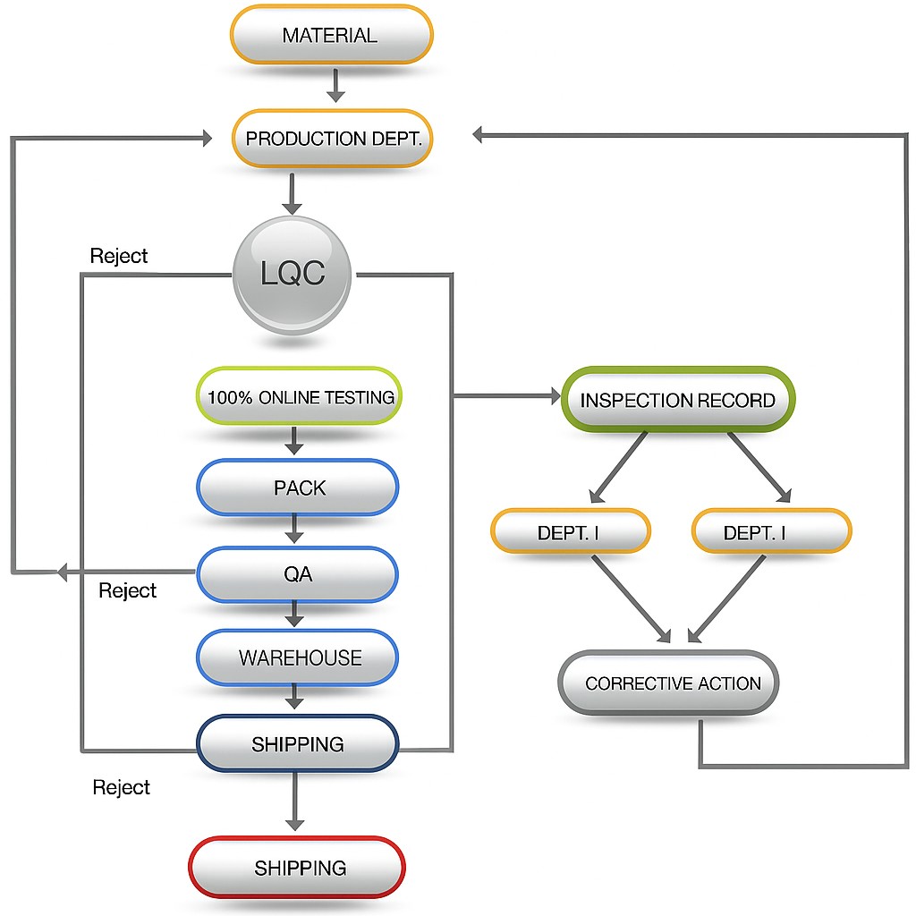
    QC Process
    IQC Process
    Click the image to enlarge and view
    LQC Process
    Click the image to enlarge and view
    Labratory Environmen and Equipmens
    Ledtech Group insists on quality, so it has designed a complete and detailed testing device in the laboratory to provide customers with products that can meet their needs under various requirements.
    Automatic thermal shock testing machine
    Constant temperature and humidity testing machine
    LM-80 Light flux maintenance life test machine
    Low temperature life test machine
    Salt spray test machine
    Spectral Radiation Analyzer
    EMI test machine
    Push and pull testing machine
    1000x Photographic Measuring Machine
    Environment Policy

    Ledtech Electronics adheres to the philosophy of cherishing the earth's resources, caring for the international community and reducing environmental impact. It promises to all employees, customers and the general public: it is willing to comply with relevant environmental obligations, and continue to prevent and reduce pollution generated by the company's products, activities and service life cycles. At the same time, it fully implements the promotion of environmental education and awareness, sustainable resource use, climate change mitigation and adaptation, and biodiversity and ecosystem protection, so as to fulfill the responsibilities of an international citizen and achieve the goal of sustainable corporate operations and coexistence and prosperity with the earth.

    Conflict Minerals Policy
    Ledtech Electronics Industrial Co., Ltd. hereby declares

    We will work to thoroughly investigate the supply chain to ensure that metals such as gold (Au), tantalum (Ta), tungsten (W), and tin (Sn) are not mined in conflict zones in the Democratic Republic of the Congo by anarchist groups or illegal groups, or obtained through illegal smuggling.
    Therefore, our company guarantees that the metals contained in any product sold comply with the conflict-free standard (DRCConflict-Free).

    Ledtech Electronics Industrial Co., Ltd. hereby formulates a "Conflict Minerals Policy" and implements the following commitments:
    1. Do not purchase conflict minerals from conflict areas.
    2. Require suppliers to refuse to use conflict minerals from conflict areas and sign a conflict-free mineral commitment.
    3. Our suppliers are required to disclose the mineral sources of the metals they use, such as gold (Au), tantalum (Ta), tungsten (W), and tin (Sn).
    4. Our suppliers are required to manage their upstream and downstream suppliers and ensure that they comply with the conflict-free minerals requirements.
    Certifications
    Ledtech ISO 14001
    2027-11-6
    Ledtech China ISO 14001
    2027-11-06
    Ledtech ISO 9001
    2025-09-11
    LEDTECH CHINA ISO 14001
    2027-11-05
    Green Ledtech
    n order to protect our living environment and reduce the impact of harmful substances on humans, our company guarantees the following:
    Items
    Restriction of Hazardous Substances
    Contents
    Cd
    100 ppm
    Pb
    1000 ppm
    Hg
    1000 ppm
    Cr6+
    1000 ppm
    PBB
    1000 ppm
    PBDE
    1000 ppm
    BBP
    1000 ppm
    DBP
    1000 ppm
    DIBP
    1000 ppm
    DEHP
    1000 ppm
    Testing report downoad
    Items
    Name
    Category
    File
    ROHS Test Report
    LED DISPLAY
    ROHS Test Report
    CHIP LED LAMP
    ROHS Test Report
    SMD LED LAMP
    ROHS Test Report
    LED LAMP
    SVHC Test Report (REACH)
    LED DISPLAY
    SVHC Test Report (REACH)
    SMD LED LAMP
    SVHC Test Report (REACH)
    LED LAMP
    SVHC Test Report (REACH)
    CHIP LED LAMP
    Great One Global Certification IEC/EC 62471 Test Report
    COB Light Module/Engine (VOC,DOC,IEC/EC)
    MIT Made in Taiwan
    The group's headquarters in Xindian, Taiwan has a production line that produces higher-end and advanced products for the group. Professional teamwork, adherence to the rigorous MIT manufacturing process, every link is a persistence in MIT products.
    Automatic production
    The Taiwan headquarter controls the group's automatic production technology
    • Precise production line process
    • Improve product yield rate and shorten product delivery time through data collection and analysis
    Semiconductor optical technology
    The R&D team at the Taiwan group headquarter focuses on the application and innovation of semiconductor optical technology
    • The Xindian factory has a quality control laboratory to strictly control quality
    Sophisticated 3D vision development tools
    Through sophisticated 3D visual development tools, we can directly present the product appearance and conduct deployment simulation to meet customer needs.
    Optical application demonstration center
    The Taiwan headquarter has an optical application demonstration center to help customers instantly grasp product application cases
    Automatic production
    The Taiwan headquarter controls the group's automatic production technology
    • Precise production line process
    • Improve product yield rate and shorten product delivery time through data collection and analysis
    Semiconductor optical technology
    The R&D team at the Taiwan group headquarter focuses on the application and innovation of semiconductor optical technology
    • The Xindian factory has a quality control laboratory to strictly control quality
    Sophisticated 3D vision development tools
    Through sophisticated 3D visual development tools, we can directly present the product appearance and conduct deployment simulation to meet customer needs.
    Optical application demonstration center
    The Taiwan headquarter has an optical application demonstration center to help customers instantly grasp product application cases
    • Quality Process
    • QC Process
    • Labratory Environmen and Equipmens
    • Environment Policy
    • Conflict Minerals Policy
    • Certifications
    • GREEN LEDTECH
    • MIT Made in Taiwan

    Oops!

    We will let you know when we have something new.

    Consultation List

    The following list is for products that have been added to theinquiry form earlier. Once confirmed, fill in the contactinformation, we will contact you as soon as possible.
    Step 1
    Confirm Consultation Products
    Other Product Consultations

    Please fill in at least one of the two fields to successfullysubmit the inquiry form.

    Top
    Remove All
    Next
    Step 2
    Contact Information

    Mr./Ms.

  • Mr.
  • Ms.
  • Primary Job Title

  • Management (Manager level and above)
  • Administration / HR / Finance
  • Sales / Marketing / Customer Service
  • Procurement
  • Technical / Engineering / R&D
  • Quality Assurance
  • Design / Creative
  • Education / Training
  • Medical / Healthcare
  • Student
  • Freelancer / Independent Contractor
  • Other (please specify)
  • Top
    Back to Step 1
    Send

    Not logged in yet

    After logging in or registering as a member, you can easily accessyour consultation records, favorites list, and enjoy exclusivedownloadable resources. Log in now to explore more personalizedservices!

    Log In

    Account Deactivated

    Your account is currently deactivated and cannot access member-exclusive features.
    Please visit the Member Center to request reactivation and wait for approval.

    Member Center

    Remove

    Are you sure you want to remove this product?

    Yes
    No

    Remove All

    Are you sure you want to remove all of the products?

    Yes
    No

    Not logged in yet

    Log in or register to access your inquiry history, saved items, and exclusive downloads. Discover more personalized services today.

    Privacy Policy
    Privacy Policy
    1. Summary
    This Privacy Policy is provided by Ledtech Electronics Industrial Co., Ltd. (hereinafter referred to as “the Group”) and applies to individuals outside the Group, including customers, visitors to the Group’s website, users of our products or services, employees of our corporate clients and contractors, job applicants, and visitors to the Group’s premises (hereinafter referred to as “you”).Please read this Privacy Policy carefully. By accessing or browsing the official website of Ledtech Electronics Industrial Co., Ltd. (hereinafter referred to as “the Website”), you are deemed to have agreed to be bound by the terms of this Privacy Policy.This Privacy Policy does not apply to any third-party websites linked through the Website, nor does it apply to individuals who are not entrusted by or under the management of the Website.
    2. Collection, Processing, and Use of Personal Data
    When you visit this Website or use the services provided herein, the Group may collect your personal data depending on the nature of the service or functionality. The Group will process and use your personal data solely within the scope of the specific purposes for which it was collected. Your personal data will not be used for any other purposes without your prior written consent.
    • When you provide information to the Group by completing forms or surveys on this Website
    • When you register as a member of the Group
    • When you visit this Website or use its features and resources
    • When you interact with third-party content or advertisements on this Website (including through the use of cookies)
    • Information you disclose publicly
    • When you participate in our business activities or otherwise interact with us (directly or indirectly) as a consumer, business customer, partner, supplier (or sub-supplier), contractor, or other party with whom we have a business relationship.This Privacy Policy applies to you only when we act as the data controller in relation to your personal data. If we act as a data processor, the applicable privacy policy will be that of the data controller with whom your personal data is shared.
    To provide accurate services, the Group will compile and analyze the information collected from forms and surveys. In addition to internal research, the data will also be used to customize, assess, and improve the Group’s services based on your preferences, as well as to contact you for providing requested or potential services or products.
    Due to the international nature of the Group's operations, your personal data may be transferred to other companies within the Group, including locations outside of Taiwan. When transferring data, we will ensure the security of your personal information in accordance with the level of protection required by applicable privacy laws. If the destination country does not provide an adequate level of data protection, we will enhance our information security measures and enter into standard data protection clauses with the recipient to ensure their obligation to safeguard your data.
    3. Protection of Data
    All servers of this website are equipped with firewalls, antivirus systems, and other necessary information security devices and protective measures to safeguard both the website and your personal data. The Group enforces strict protection standards.Only employees of the Group, its affiliates, or partners who need access to your personal data for business purposes are authorized to do so. All relevant personnel are bound by confidentiality agreements, and any breach of these obligations will result in legal consequences.When it is necessary to entrust external parties to provide services due to business needs, the Group will strictly require them to adhere to confidentiality obligations and will implement appropriate inspection procedures to ensure their compliance.
    4. Privacy on Sharing Personal Data with Third Parties
    Your personal data will be kept strictly confidential. However, the Group may disclose your personal data under the following circumstances, including but not limited to:
    • When required by applicable laws and regulations.
    • When necessary to protect your life, physical integrity, freedom, or property.
    • When cooperating with government agencies or academic research institutions for statistical or academic research purposes in the public interest, provided that the data has been processed or collected in such a way that the specific individual cannot be identified based on the method of disclosure.
    • When your actions on this website may harm or interfere with the rights and interests of the website or other users, or cause harm to any person, and the website administration determines that disclosing your personal data is necessary for identification, communication, or legal action.
    • When it is in your best interest.
    • When this website commissions vendors to assist in the collection, processing, or use of your personal data, it will exercise proper supervision and management over the commissioned vendors or individuals.
    五、Use of Cookies
    To provide you with the best service, this website will place and access cookies from our group on your computer. If you do not wish to accept cookies, you can set your browser's privacy level to high to refuse cookie placement, but this may result in certain website functions not operating properly.
    Revisions to This Privacy Policy
    This privacy policy may be revised at any time as needed. The updated terms will be published on the website, so please check regularly to protect your rights.
    Top